西藏神威拉萨中药饮片公司生产的直接口服中药饮片—神威鲜竹沥获批上市
来源:长城网神威药业集团。长城网冀云客户端讯(记者 刘延丽 通讯员 侯庆彬)近日,西藏神威拉萨中药饮片公司生产的直接口服中药饮片—神威鲜竹沥获批上市。(144 )人阅读时间:2025-12-26
探秘中国经济韧性:神威药业董事长李振江执掌35年的故事
神威药业图片有一个企业家说,要时刻都有忧患之心,他认为缺乏远虑,不能洞察变化,连眼前的事都难以做好。明确了社会主义经济是“在公有制基础上的有计划的商品经济”;那一年(142 )人阅读时间:2025-12-25
量价关系买卖技巧,新量新价新高时缩量回调咋操作?
口诀1:新量新价有新高,缩量回调不必逃口诀要点:当成交量不断放大,股价步步创新高,股票正处在一个较好的上涨势头上。(54 )人阅读时间:2025-12-25
十四五看中国信心:锚定目标,向着中国式现代化光明前景迈进
向着中国式现代化的光明前景迈进——从“十四五”看中国信心-(198 )人阅读时间:2025-12-24
优化防控下的神威药业:多款产品助力疫情防控,生产忙不停
神威药业图片近日,国务院应对新型冠状病毒肺炎疫情联防联控机制综合组印发了《关于进一步优化新冠肺炎疫情防控措施科学精准做好防控工作的通知》,《通知》在第十三条提到:加快新冠肺炎治疗相...(62 )人阅读时间:2025-12-24
走进神威药业总部,探秘现代化、标准化中药生产背后的故事
新华网石家庄1月16日电党的十九大报告提出,“坚持中西医并重,传承发展中医药事业”。进入新时代,面对国人日益增长的医疗健康需求,中药企业又将如何运用新技术、新设备(195 )人阅读时间:2025-12-23
探秘神威药业:从校办工厂到大型集团的中药发展之路
这是神威药业集团董事局主席李振江在与中国中药协会媒体专业委员会“中医药大健康产业采风中国行”媒体记者座谈时多次提到的一句话。(146 )人阅读时间:2025-12-23
股市摘牌是什么意思?是停止上市,原因多样
Delisting (股市)摘牌 (股市)摘牌,停止上市: 从证交所撤走某公司的股票。可能是因为违规操作而被监管机构下令摘牌,也可能是由于被私人收购,与其他集团(131 )人阅读时间:2025-12-22
多家证券退出新三板企业做市报价,背后原因竟然是……
昨日,安信证券、上海证券分别发布公告,各自从4家做市交易的新三板企业退出做市报价服务。同日,还有南京证券、恒泰证券分别公布从3家、1家新三板企业退出做市报价。(215 )人阅读时间:2025-12-22
多家券商申请北交所做市资格,2家获反馈,扩容至16家啦
又有券商申请北交所做市业务资格迎新进展。4月12日,中国证监会分别针对首创证券、财信证券申请北交所股票做市业务资格下发反馈意见。此前(151 )人阅读时间:2025-12-22
电信重组拉开帷幕,亿阳信通等 20 只 A 股 3G 通信股封死涨停
网易科技讯5月23日消息,电信重组拉开帷幕。中国移动通信集团公司5月23日发布通报,中国铁通集团公司并入中国移动通信集团公司,成为其全资子企业。随后(173 )人阅读时间:2025-12-21
怎样买st股票?满足这些条件,找我开低费率账户享服务
您好,购买st股票只需要风险承受能力在C4级及以上就能开通,在交易软件中签署“风险揭示书”即可,建议通过线上客户经理申请开户后操作的,客户经理手中一般都是有低佣金开户渠道的(117 )人阅读时间:2025-12-21
亿阳集团破产重整,亿阳信通重组希望几何?
3月24日,新京报记者自全国企业破产重整信息系统获悉,根据亿阳集团股份有限公司的申请,哈尔滨市中级人民法院3月21日裁定受理亿阳集团股份有限公司破产重整一案(142 )人阅读时间:2025-12-21
2025外汇工具准确率十大权威排名出炉,MT4排名第二表现如何?
随着全球外汇市场的波动性加剧,交易者对高准确率工具的需求日益增长。2025年,基于行业数据分析、用户反馈和专家评估,我们整理了外汇工具准确率的十大权威排名榜单(166 )人阅读时间:2025-12-20
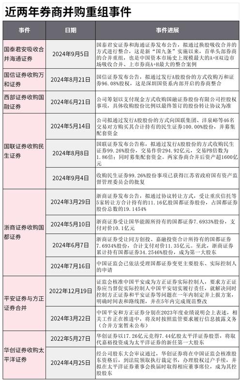
券商竞争激烈,中小券商咋突围?看并购重组等发展路
券商行业培育一流投资银行,头部机构要做优做强,非头部的中型券商甚至偏小规模的券商,如何在激烈的竞争中突出重围?近年来,已有多家券商通过并购重组、增资做大、业务特色化等展开努力。(190 )人阅读时间:2025-12-20