<苏州股票配资>8月1日前并购重组委会议情况及今年以来审核特征分析苏州股票配资>
截止8月1日,并购重组委已经召开35次会议,平均每月召开5次会议,平均每次会议审核1.71单。
牛牛金融研究中心对今年以来上会审核的并购重组交易分析后发现主要有如下特征:
一、并购重组委审核通过率为81.67%,下降了约4个百分点,审核节奏较2018年并无明显放开。此外,4月、5月、6月、7月连续出现被否案例,可能意味着此后并购重组审核标准不会降低,政策松绑,但质量仍将把控;
二、11家公司并购重组事项被否,主要关注点主要集中在持续盈利能力、独立性、业绩预测和理性等方面;
三、2019年,沪市主板一举反超中小创,并购交易数量几乎与创业板和中小板交易数量相当;
四、各板块并购重组活跃度下滑明显。以创业板为例,2017年度时100家创业板公司中有7家的并购重组交易上会审核,而到了今年1-7月,100家公司中仅有2家公司有这一交易打算;
五、产业化并购是主流,横向并购占比高达51.67%。此外,小市值公司,上市时间在1-3年及5年以上公司并购意愿更强烈;
六、4例可转债案例有3例出现在7月,后续或将出现更多 。
政策松绑 并购重组春天到了么
并购重组作为公司资产证券化的重要方式,一直以来都备受关注。近年来,中国A股并购市场波动较大,这与监管政策变动有较大关系。
2014年的监管政策核心是“简政放权、鼓励创新,放松管制、加强监管”,2015年则进一步强调“以信息披露为中心”。受此影响,2014-2016年间,并购重组委审核事件数量及规模逐年增长。
2016年下半年以后,监管政策的核心转向“依法、从严、全面监管”,双高现象,跨界并购等被严格管控,重组新规也出台严格规范重组上市等事项。
2018年以来,这一趋紧态势得到缓解,当年9月,一系列政策陆续出台:

今年6月20日,证监会发布了关于修订《上市公司重大资产重组管理办法》(以下简称《重组办法》)的征求意见。《重组办法》拟取消重组上市认定标准中的“净利润”指标、缩短“累计首次原则”计算期、解禁创业板上市公司重组上市以及恢复重组上市配套融资等。
可以说,政策持续松绑预期下,大量机构都认为并购重组市场正迎来新一轮的活跃期。然而,从审核节奏来看,情况暂时而言不算乐观。
审核节奏有所放缓 过会率下降4个百分点
牛牛金融研究中心对各年度并购重组委审核事件数量如下所示:

各月审核情况来看,2018年并购重组委共计召开72次会议,平均每月召开6次会议,每次会议平均审核1.91单,而截止今年8月1日,并购重组委共召开35次会议,平均每月召开5次会议,平均每次会议审核1.71单,较2018年稍有下滑。
具体如下所示:

从审核结果来看,近几月来,过会率略有下滑,2018年全年过会率为85.42%,而截止今年8月1日,并购重组委审核通过率为81.67%,下降了约4个百分点。
此外,4月、5月、6月、7月连续出现被否案例,可能意味着此后并购重组审核标准不会降低,政策松绑,但质量仍将把控。

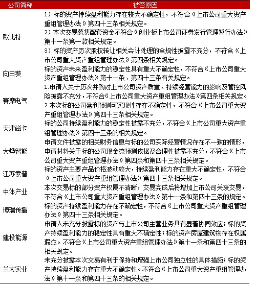
11家公司被否 持续盈利能力、独立性等是关注要点
截止8月1日,共有11家公司并购重组事项不幸被否,牛牛金融研究中心发现并购重组委主要关注点主要集中在持续盈利能力、独立性、业绩预测和理性等方面,具体如下所示:

沪市主板成并购急先锋 中小板并购交易下降12个百分点

从各上市板块并购交易总量来看,2017年度并购交易的主力为创业板和中小板,两大板块并购重组交易数量均超过沪深主板,到了2019年,沪市主板则一举反超,并购交易数量几乎与创业板和中小板交易数量相当,具体如下所示:

从各板块交易占比来看,沪市主板并购交易占比从2017年度25%增加至41.67%,而中小板并购交易占比则从2017年度的30.11%下降至18.33%,创业板常年保持在三成左右水平,如下所示:

并购活跃度有所下降 深市主板最明显
然而,不同板块的上市公司数量差异较大,仅统计绝对值会较片面。牛牛金融研究中心对2017年以来各板块进行并购重组交易的上市公司占比分析后发现,各板块并购重组活跃度下滑明显。
以创业板为例,2017年度时100家创业板公司中有7家的并购重组交易上会审核,而到了今年1-7月,100家公司中仅有2家公司有这一交易打算,如下所示:

制造业占比最高 化工行业最爱并购
从实施并购重组的上市公司所属行业来看,2019年度1-7月发生的并购重组交易,以制造业为主,共39家公司,占比达65%;其次是电力、热力、燃气及水生产和供应业,但仅6家,占比为10%,其余行业较为分散,合计占比不超过30%。

对比来看,2018年发生的144起并购交易中,89起来自制造业,占比为61.81%,排名第二的为信息传输、软件和信息技术服务业,共有17家,占比为11.81%,其余行业分布较少。
然而,A股上市公司主要集中在偏传统的行业,制造业本身基数较大,且制造业下细分行业较多,业务较窄,故从总体来看,并购重组涉及的行业实际是日趋多元的,2019年涉及12个门类行业,28个细分行业,具体如下所示:

产业化并购是主流 横向并购占比高达51.67%
2013年11月证监会发布《关于在借壳上市审核中严格执行首次公开发行股票上市标准的通知》以来,创业板借壳上市,一直被明令禁止。
事情在今年出现转机,6月20日晚,证监会就修改《上市公司重大资产重组管理办法》(下称“《重组办法》”)向社会公开征求意见。新的《重组办法》,拟进一步提高“适应性”和“包容度”,其中包括拟支持符合国家战略的高新技术产业和战略性新兴产业相关资产在创业板重组上市。这样的表述,被市场机构解读为允许高新技术产业和战略性新兴产业在创业板借壳上市。
对各上市板块的并购重组交易分类后发现,今年以来发生的3起重组上市中尚无创业板公司的影子,而吸收合并却在上半年已经发生3起,如下所示:

如果进一步将发行股份购买资产分为横向并购、纵向并购和多元化并购后发现,2019年1-7月发生的并购重组交易中,为降低成本,发挥规模效应的横向并购共有31起,占比高达51.67%,拓展产业链的纵向并购则有14起,占比为23.33%,而多元化并购占比仅15%,具体如下所示:

小市值公司更爱并购
牛牛金融研究中心从上市年限及上市公司市值两大维度对参与并购重组的上市公司分类统计如下所示:

从参与并购重组的上市公司上市年限来看,上市1-3年以及上市时间5年以上的公司参与并购重组交易的积极性最高。与此对应的是,2018年并购重组市场中上市5年以内的上市公司并购重组单数最多,为51单,占比为35.42%;2017年并购重组市场中则是上市5年以上的上市公司并购交易最为活跃,为59单,占比为33.52%。
从参与并购重组的上市公司市值规模来看,2019年1-7月,26家公司的市值在50亿元以下,占比最高,达43.33%,50亿-100亿市值公司次之,共有18家,占比为30%,这一现象在2017年和2018年同样出现,数据显示,2018年45亿市值以下的上市公司并购重组交易共计74单,占交易总单数的51.39%;2017年70亿以下市值的上市公司并购重组交易共计101单,占交易总单数的57.39%。
另外,可以明显看到的趋势是上市年限相同情况下,市值规模较小的公司参与并购重组交易热情更高,结合此前并购目的分析,对于这些市值规模较小公司而言,一方面通过横向并购从而增加市场占有率,另一方面是采取纵向并购进而延长上下游产业链等。
交易金额为IPO募资3倍 大部分募资金额在20亿元以下
从交易金额来看,截止8月1日,上会审核的60起并购重组事项总交易金额(不考虑重组过程的配套融资,仅交易对价)为3337.39亿元,而同期IPO募集资金也才1255.89亿元,并购重组重要性可见一斑。
从交易金额分布来看,上市公司并购标的金额分布在5亿-20亿元,占比为43.33%,其次为20-50亿元和100亿元以上,占比分别为18.33%和16.67%,如下所示:


平均增值率为313.99% 控股股东转让更低价
并购重组中,交易标的估值是十分重要的一环。2016年双高现象曾被严厉监管,2019年并购重组委审核交易中,这一现象是否得到改善呢?
牛牛金融研究中心对60起并购交易分析后发现,并购标的增值率平均为313.99%,其中增值率最高的是新开源并购新开源生物 83.74%股权,增值率高达2209.92%,增值率最低的为天津磁卡并购渤海石化 100%股权,增值率仅5.64%,增值率分布情况如下所示:

可以看到,增值率在2倍以上,10倍以下的公司数量最多,达25家,占比为41.67%,其次为增值率在100%以下的公司,50%的公司增值率分布100%-200%,1000%以上的较少,仅3家。
事实上,牛牛金融研究中心对交易对方性质及不同行业的增值率进行分析后发现,


可以看到,一般情况下,上市公司向控股股东收购资产增值率会低于向第三方收购,行业中,除去新开源收购的呵尔医疗增值率高达22倍外,最高的行业为软件和信息技术服务业。
如果考虑到承诺市盈率(公司估值/承诺第一年净利润),60起并购交易的承诺市盈率均值为16.49,当前沪指动态市盈率为11.77,深指动态市盈率为25.26,创业板指数动态市盈率为49.05,这样来看,并购标的承诺市盈率处于较为合理水平。
大部分仍采用股份购买资产 方案过会后大多股价下跌
牛牛金融研究中心对60起并购重组交易统计分析后发现,大部分公司仍采用发行股份的方式,具体如下所示:

牛牛金融研究中心对这些公司并购重组事项过会后的股价表现统计分析如下所示:

可以看到,60家公司并购重组过会公司,审核通过后跌幅在10%以内公司较多,其次为跌幅在10%-20%以及涨幅在10%以内。
4例可转债案例有3例出现在7月 后续或将出现更多
2018年11月1日,证监会发布《证监会试点定向可转债并购支持上市公司发展》公告,指出“上市公司在并购重组中定向发行可转换债券作为支付工具,有利于增加并购交易谈判弹性,为交易提供更为灵活的利益博弈机制,有利于有效缓解上市公司现金压力及大股东股权稀释风险,丰富并购重组融资渠道”,明确将试点定向可转债并购以支持上市公司发展。
对于上市公司来说,以可转债作为支付工具,可以避免现金收购方案下即时的大额现金支出,相当于获得了一个较长期限且较低利率的债权融资;同时由于发行股份购买资产是折价发行,对股本的稀释效应较大,而可转债可以通过约定一个相对较高的转股价格,即使后期执行转股,亦可以降低对公司股本的稀释。
2019年以来,4家采用可转债作为支付手段的公司具体情况如下所示:

虽然可转债案例仍然较少,从审核情况来看,4起交易中,仅赛腾股份是1月审核,其他3家都集中发生在7月,牛牛金融研究中心使用数据库,对A股上市公司公告按照“可转换债券 购买资产”关键词进行搜索后发现,长春高新、黑牡丹、中闽能源等公司的可转债购买资产方案也在推进在,且都发生在近月。
可转债方案不止可用来购买资产 还能用于配融
赛腾股份是国内第一家经证监会批准使用可转换债券作为并购交易支付工具的上市公司,开创了以定向可转债作为并购交易支付工具的先河,牛牛金融研究中心对其方案整理如下所示:

此后的三起案例大多遵循了赛腾股份的方案设计,其中较为不同的是赛腾股份的可转债发行仅是作为购买资产的支付工具,而继峰股份、新劲刚和华铭智能更进一步,都非公开发行可转债用于配套募集资金,从审核情况来看,也皆大欢喜均获通过。
2017年2月,再融资新规公布后,对并购从组的配套融资限定了只能是市价发行而非锁价发行,有业内人士认为“由于配融不能锁价,很多交易都无法推进”,而上市公司发行定向可转债用于配融,实质上突破了不能锁价配融的限制性规定,相较于锁价配融,定向可转债可以说是“保底收益+向上弹性”的结合,对参与者而言选择性更多。
此外,需要注意的是,赛腾股份和继峰股份可转债支付比例较高,而新劲刚和华铭智能股份支付比例较高。牛牛金融研究中心对这些公司期间涨跌幅,实际控制人持股比例分析后发现,设计方案过程中,交易对方可能考虑到赛腾股份和继峰股份股价可能略高,选择更为稳妥的旱涝保收的可转债,如下所示:

2019年已过去大半,无论是通过横向并购降低成本,还是通过纵向并购拓展产业链,又或是多元化并购寻找新的业绩增长点,并购重组对于企业而言是不可缺少的一环,我们期待下一场中会有更亮眼的表现。
截至2025年6月10日方大特钢收盘数据及资金流向情况?
证券之星消息,截至2025年6月10日收盘,方大特钢(600...(63 )人阅读时间:2025-07-20
项目二向全资子公司玉溪矿业增资,初始投资参股云晨期货情况
云南铜业(000878)股票的最新行情、资讯和评论(170 )人阅读时间:2025-07-20
截至2025年6月16日方大特钢收盘数据及资金流向情况?
证券之星消息,截至2025年6月16日收盘,方大特钢(600...(188 )人阅读时间:2025-07-20
截至2025年5月28日方大特钢(600507)收盘数据及资
证券之星消息,截至2025年5月28日收盘,方大特钢(600...(143 )人阅读时间:2025-07-19