<苏州股票配资>1000元如何投资理财?这些低门槛理财产品可参与苏州股票配资>
做投资理财,不一定要有更多的钱去做。钱少,可以少理财。即使你只有1000元,也有很多理财产品可以参与。那么,1000元如何投资理财,应该怎么做比较好呢?现在市面上大部分的投资理财产品都是大众化的,参与投资的门槛并不高。1000元以内的投资门槛很多,但是1000元以内的比较少。

在高风险高收益的理财中,股票、股票基金、可转债等。1000元都可以投资,但是创业板和科创板的股票需要先满足开户条件,而开户条件之一就是连续20个交易日账户中资金的金额要分别达到10万和50万,所以只有1000元不能投资。
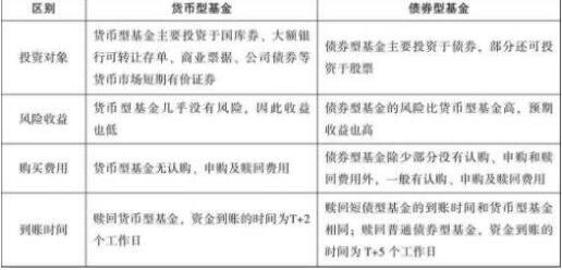
在中等风险收益的理财中,债券基金、证券公司,保险等资产管理和理财,部分银行理财也可投资1000元。但目前银行大部分理财仍有1万元以上的投资门槛,只有银行理财子公司发行的银行理财有1000元以下的投资门槛。

1000元可以做哪些理财?

正常情况下,投资理财最需要看的是收益和风险。有的人想获得高收益就喜欢做高风险高收益的理财,有的人比较厌恶风险,所以只想找一个安全的理财来买,有的人则偏好风险和收益适中的,所以会选择风险和收益适中的产品。总之每个人都很难调整,只能选择自己喜欢的。
但由于条件限制在1000元以内,可供选择的好方案并不多。比如1000块钱用来买低风险低收益的怎样合理理财?
在高风险高收益的理财中,可转债应该是最有可能相对稳定快速增值1000元的,当然只有可转债是新的。可转债刚好在1000元创下新的门槛,是1000元可以投资的高风险理财之一,最容易赚钱。按照这两年可转债的行情,1000块钱的本金一年时间大概会翻一倍甚至更多。
当本金翻倍时,可以增加一个新的证券账户继续参与可转换新账户,这样下一年的资金金额可能会再次翻倍。

但毕竟可转债的创新只能是次要的,在本金还比较少的时候最适合,但是本金太多了就不行了。因为每个人只能有一个证券账户参与新的可转债,如果你想增加一个账户,你必须用别人的名字开户,这显然是有风险的。然而,一个证券账户可以参与的可转换债券的最高金额是固定的,如果你想增加它,它可以增加。
当然,在资金的数量增加后,我们可以开始分散投资。可转债自然可以继续续期。同时,我们也可以将资金的一部分分离出来,用于其他高风险高收益的理财或者中风险中收益的理财。
至于低风险低收益的理财,也不是不可以,只能作为一种补充。例如,对于可转换债券的新资金,因为它并不总是成功的,当没有成功的可转换债券时,资金将在账户中闲置。这个时候,我们不妨做一个短期的国债逆回购投资。虽然利润不多,但总比让资金在那里闲着好。
2021年美股投资复盘及2022年计划,盈亏前五标的分析
2021年美股投资复盘和2022年计划一、基本数据:截止到2...(195 )人阅读时间:2025-10-30
1000元如何投资理财?这些低门槛理财产品可参与
做投资理财,不一定要有更多的钱去做。钱少,可以少理财。即使你...(171 )人阅读时间:2025-10-30
10月8日A股成交额创新高,新手小白如何开启股市投资第一步?
第一次买股票最少要购买多少钱封面新闻(51 )人阅读时间:2025-10-30
2024年理财投资建议来啦!分散投资、了解品种很重要
非常感谢您对我们券商的关注!作为一位客户经理,我非常了解您对...(185 )人阅读时间:2025-10-29